抖音短視頻新時代的潮流 展現你的生活新態度
yanfei 2020-10-14 14:23
在這個快節奏、信息化的社會,年輕人需要一個展示的平臺,而人們也需要快餐文化打發時間。抖音,讓兩者都能滿足。
一、產品概況
1.1 背景
如今的這個社會,信息化的飛速發展,年輕人們急需一個能夠展示自我的平臺,而人們在閑暇之余也需要一些東西來打發時光、打發心情。
1.2 產品簡介
產品名稱:抖音
產品類型:短視頻
slogan:記錄美好生活
產品定位:一款以PGC+UGC為主的音樂創意短視頻
1.3 體驗環境
設備:Andriod版本
系統版本:5.1.1
網絡:WIFI
APP版本:1.8.7
1.4 用戶需求分析
1.4.1 用戶群體
根據艾瑞APP指數2018年5月統計數據可知:
“抖音”目前用戶女性偏多,使用年齡中青少年分布較為平均,核心用戶來自于一二線城市。2017年9月抖音官方公布85%用戶在24歲以下,主力達人和用戶基本都是95后,說明目前抖音使用人群開始往中年群體轉移,更貼近于生活。



抖音用戶群體可分為兩類:
創造內容類:記錄日常生活 、追求新鮮感、有較強模仿欲、通過表達自我獲得關注。主要通過該平臺來展現自我。
觀看潛水類:有一定的娛樂需求,表現欲較弱,主要通過該平臺來打發時間獲得娛樂。
這兩類用戶都貼近抖音的產品定位:記錄美好生活。
1.4.2 用戶畫像
場景一:
姓名:小娟
性別年齡:女,20歲
學歷:本科
職業:大學生
收入:生活費1000元
設備:iphone 7 plus
特征:長相好、人緣好、喜歡參加各種活動、熱愛跳舞
常用APP:QQ、微信、淘寶、支付寶、B612咔嘰、騰訊視頻
場景:
吃過晚飯,晚上沒課,小娟去舞蹈室練舞。練完后,小娟讓閨蜜用B612咔嘰幫她錄段嘟拉舞。
回到宿舍后,小娟拿出手機,將視頻上傳到抖音,將其通過特效美化至滿意后,挑選一句吸引人的話加入到視頻中。做好后,發布到抖音中。
洗漱完之后,小娟躺在床上打開手機,看到視頻有很多點贊和評論,內心很高興,并對部分喜歡的評論進行回復。
場景二:
姓名:小李
性別年齡:男,26歲
學歷:本科
職業:平面設計
收入:7000
設備:華為榮耀10
特征:內向、長相普通、有點宅、喜歡聽音樂
常用APP:微信、淘寶、支付寶、知乎、豆瓣、網易云音樂
場景:
六點鬧鐘準時響起,小李快速穿衣、洗漱,6:20出門。在路邊買了幾個包子當早點,趕到公交站臺。上了公交車,小李拿出手機打開抖音查看。一邊吃著早點一邊刷著推薦視頻,看到喜歡的視頻小李會點喜歡,看到有想法的視頻小李會評論。
到了公司便投入忙碌的工作之中,吃午飯的時候才抽空看了會手機,依舊刷著推薦視頻。下午工作依舊忙碌,下班后小李坐上回家的公交車,他拿出手機,查看抖音關注的新視頻。經歷過一天的勞累后,小李需要在這兒放松一會。
1.4.3 用戶需求分析
根據上文用戶群體及典型用戶分析,結合抖音的具體功能,分析出四種需求。
互動性:傳統的視頻媒介在編、讀之間進行的是單項交流,而抖音所建立的上傳者和觀看者之間的回復讓其可以互動交流。
娛樂性:草根的大眾娛樂,任何一個人都可以加入抖音這場視聽盛宴。草根階層因此擁有在網絡上高度表達自我、展現自我的發聲渠道。其提供展示的也多是輕松有趣的視頻,使其成為大眾解除心理負擔,緩和精神壓力的通道,同時也是人們分享信息,分享快樂的方式方法。
“快餐式”文化:在當今這個瞬息萬變的社會,一切都顯得高頻率、快節奏。人們越來越追求時間含義上的簡單,而抖音的“短、快、精、隨時隨地性”就在這樣的環境下應運而生。
低門檻:隨著電子設備和硬件的發展,人們利用手機就能拍攝出一些精美的視頻。
二、產品需求
2.1 產品結構圖

從層次結構來看,抖音操作路徑較短,層次劃分比較合理。
抖音最為主要的發布視頻和觀看視頻都處于第一層級,并啟用自動重復播放和滑動切換模式,給用戶帶來不錯的沉浸式體驗。但抖音對于消息互動的部分不夠重視,并未添加社群來讓用戶進行交流可能抖音】只是想做一個純粹的短視頻APP。
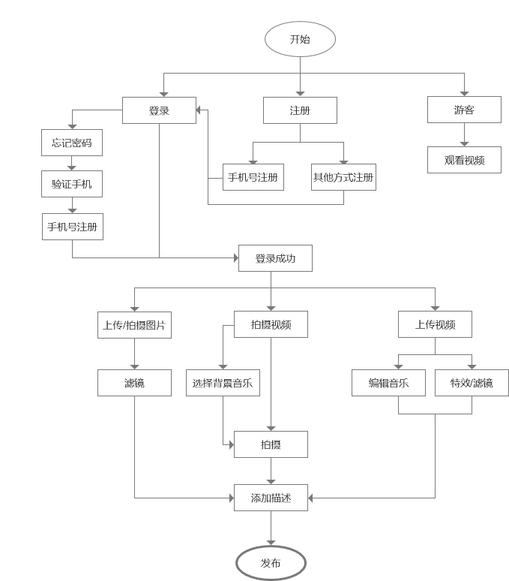
2.2 用戶使用流程圖

2.3 功能體驗分析
2.3.1 瀏覽功能

首頁分為兩個板塊:推薦版塊和附近板塊。
推薦版塊:是進入APP的首頁面,主要推送你喜歡的優質視頻,在WIFI情況下會自動播放視頻,在數據情況下瀏覽會提示“是否繼續瀏覽”,上滑和下滑來切換視頻,并且視頻自動重復播放。
由于抖音屬于今日頭條的產品,所以其使用的算法也做的十分出色,系統會通過用戶的興趣來推送相關的視頻,來增加系統的粘性。
附近板塊:是通過用戶的地理定位,來顯示用戶附近的人所拍攝的視頻作品,附近的人頁面采用的是瀑布流式來顯示,為新用戶以更多的曝光幾率。但以附近的人的視頻熱度來看,所受關注的程度并不高。
另一個瀏覽板塊為關注板塊。顯示的是用戶所關注的視頻原創者創作的視頻。
體驗分析:下滑式瀏覽視頻增加了用戶的沉迷感,瀑布式板塊不僅降低了成本,也增加了視頻創作者的曝光度,但算法推薦的視頻重復率過高。
建議:增加視頻樣式量,優化算法。
2.3.2 拍攝功能
邏輯流程:
在抖音的拍攝功能上,可選擇拍照、長按拍攝和單擊拍攝不長于15s的短視頻。
用戶在拍照過程中可以選擇特效道具、選擇美化、選擇閃光燈開關、切換攝像頭。并且用戶滑動畫面可調整美化中的濾鏡功能。拍攝相對于拍照,在原本的功能基礎上添加了選擇速率、剪音樂、倒計時拍攝。
而抖音的相機初始打開為前置攝像頭,之后則為上一次關閉時的攝像頭情況,說明抖音主打的是自拍。
體驗分析:其擁有的特效道具功能讓視頻效果變得更加的多樣化,但目前所能選擇的元素過少,應該繼續增加道具庫中的元素讓其更加多樣化。
特效道具和美化功能也大大地增加了用戶的體驗度,讓用戶可以拍攝出更加精美的照片和視頻。
2.3.3 編輯功能

關于抖音的用戶,有愿意為了編輯出更好的視頻花費大量時間的,也有希望僅通過幾分鐘就能拍攝出視頻的。
針對這兩類用戶,抖音的團隊策劃了不同的解決辦法。對于愿意花費大量時間的用戶,抖音提供了音樂的剪輯和創作,濾鏡和特效的使用,促進用戶創造出高質量、創意性高的作品。
而對于想要幾分鐘就能拍攝出高質量作品的用戶,則可以使用他人創作的原聲。使用他人創作的原聲可通過搜索尋找,當發現好的視頻原聲時,也可點擊視頻右下角來創作同款視頻。
體驗分析:
在體驗編輯功能時,筆者發現了一些不錯的選擇,但也發現了一些問題:
(1)元素誤操作
如果一個視頻上添加的元素過多,用戶在對其繼續編輯時容易進行誤操作。目前關于元素添加只有兩種選擇:取消元素和保存元素。
建議:添加一個鎖定操作。當用戶將元素鎖定后,將無法對其進行任何操作。
(2)直接開拍
抖音添加了一個直接開拍功能,但是在筆者的多次試驗下發現這個功能并不能拍攝出視頻片段,僅能用來體驗部分特效,但拍攝中關于拍攝效果的體驗更加的全面性。所以筆者認為該功能具備了重復性,并影響了新用戶的體驗性。
建議:將該功能取消,或者是抖音關于該部分功能尚未完善。
(3)編輯完成后分享
編輯好一個視頻后,該視頻無法直接保存到本地,必須先發布到抖音上。雖然關于內容可以設置為僅自己可見,但該行為仍然具有一定的強制性分享。
雖然抖音是作為一個短視頻APP,主要是作為視頻分享的軟件,但部分用戶僅希望通過抖音創作出高質量的視頻,這種強制性行為就會有他們選擇退出抖音而選擇其他的APP軟件。
建議:抖音能給予用戶自由選擇是否發表的權利。
三、市場分析
3.1 短視頻綜合平臺市場狀況現狀和分析
據易觀千帆指數數據顯示:
2018年6月短視頻綜合平臺僅快手、抖音和火山小視頻三家獨大,且快手和火山小視頻月指數增長率情況不佳,遠低于目前火熱的抖音。
在APP Store2018年6月排行榜上,抖音位于免費APP下載量第一,且短視頻綜合平臺僅抖音進入前十。
通過以上數據分析,短視頻綜合平臺的發展還有很大潛力,但現在處于一定的瓶頸。
快手屬于騰訊和百度投資,抖音和火山小視頻屬于今日頭條旗下子公司。而其余幾家僅騰訊微視上升較快,說明短視頻若無太大突破,發展變化不會太大。
3.2 抖音發展歷史和現狀


據以上數據分析,抖音從之前的用戶快速增長期慢慢開始下降,說明抖音已經要進入用戶飽和狀態。往后抖音用戶數量將漸漸穩定,至于會不會隨著時間的打磨,短視頻的風潮慢慢散去,用戶開始減少,這就需要留待時間來驗證了。
四、迭代分析
4.1 迭代路徑
通過版本更新可以看出,抖音從最初開始就不斷地改進和增添功能,從音樂、挑戰活動到特效、背景的增多以及直播功能的添加,其更新頻率大概保持在半個月左右一更。
4.2 迭代分析
從版本迭代中我們可以發現,抖音十分在意用戶的體驗,不斷地改進與完善拍攝時的特效、背景以及濾鏡效果,在觀看者的視覺體驗和首頁推薦頁面的整體布局也下了很大的功夫。
抖音在不斷更新的版本中,可以看出一直在不忘初心的做好短視頻。功能上僅增加了關注者直播服務,產品策略一直堅持在中高檔短視頻用戶服務場景上。
五、競品分析
5.1 行業分析
根據中國產業網的大數據顯示:
截止至2017年12月,短視頻APP用戶規模達到2.42億,大約平均每3個移動網民就有一個短視頻用戶,2017年的用戶增長速率相對2016年并沒有多少下降。
5.2 確定競品
根據中國產品網大數據顯示,2018年4月,僅有快手的APP月活高于抖音,可以說快手如今是抖音最大的競爭對手。

5.3 用戶分析
5.3.1 用戶規模

從圖中可以看出:2017年快手的用戶數量大約為抖音的2-3倍,2018年2月后,抖音用戶數量明顯增加,快手遭到整改警告,用戶數量反而開始減少。
5.3.2 用戶對比


對比可知,抖音和快手的主要針對人群不同。快手主要針對底層社會民眾,而抖音則走的是高檔路線。
5.4 頁面分析
5.4.1 首頁
左為快手,右為抖音
從首頁上看,快手的首頁是視頻封面,沒觀看完一個短視頻都需要返回首頁,然后點擊下一個,這十分影響用戶的體驗感。討好用戶的產品共性就是:幫用戶省去麻煩、不改變習慣、更少的選擇性、更簡單的交互、更少的學習需求。而快手的返回頁面就會讓用戶去篩選下一個視頻,從而減少了沉浸式體驗。
抖音的首頁是一個全屏的播放頁面,會自動播放。首頁沒有干擾元素,頁面簡潔,沉浸感十足。視頻內容隨機,讓用戶對下一個視頻內容更有期待,從而達到更好的沉浸效果。
5.4.2 關注
左為快手,右為抖音
在關注頁面上,快手采用的依舊是視頻封面。這讓用戶在觀看關注者新發布的視頻時,可通過封面來進行是否觀看的選擇,增加了用戶在此頁面的自主選擇性,但依舊存在了用戶沉浸式觀看效果較差的問題。
抖音的頁面最上方是直播頁面進入圖標,三分之二的視頻占比,采用下滑式瀏覽方式。這讓用戶減少了選擇的步驟,但頁面相對較小,沉浸感無法達到較好的效果。
5.4.3 同城
左為快手,右為抖音
在同城頁面上,快手和抖音采用一樣的頁面設計,并添加了同城直播推薦。抖音相對增加了文字介紹和切換位置功能,這讓用戶可以自主選擇觀看某地區的視頻,更加豐富。從界面看,快手顯得更加的緊湊,視覺效果更好。
5.4.4 拍攝

左為快手,右為抖音
在拍攝頁面,抖音相對于快手擁有更多的特效選擇,抖音拍攝出來的效果讓用戶更加的滿意。快手拍攝只有兩個步驟,拍攝后即進入發布頁面。抖音拍攝則有三個步驟,在拍攝完成后,用戶還可以對視頻進行精細處理,這大大增加了用戶的體驗感。
五、商業模式
抖音的盈利模式主要為廣告,在滑一滑欄目和其他頁面插入站外廣告,但廣告風格與抖音整體風格差異不大,且廣告數量不多,基本不會引起用戶反感,此處值得點贊。
但抖音目前暫無盈利,抖音坐擁億萬流量,無論是在內容的積累,活動運營還是話題的運營方面都有良好的積累,隨著抖音的不斷發展,可以預見到抖音團隊一定會發展出符合自身定位的變現模式。
(1)付費禮物
抖音漸漸開始發展直播功能,而通過付費禮物、平臺抽成等來盈利,也比較容易被用戶所接受。
(2)大數據盈利
如今隨著大數據的發展,用戶數變得越發重要,未來甚至可以通過大數據來獲取盈利。
六、總結
6.1 抖音爆紅的原因
內容的不可預測性:用戶手指滑一滑就可以更換視頻,但無法知道下一條視頻的內容,這種隨機的刺激性加上抖音的算法,讓用戶對抖音沉迷。
點贊的特效:Android和iOS點贊分別會有不同的紅心飛出,給與用戶一定的反饋,這不僅刺激了觀看者,也刺激了視頻發布者。
自動循環:抖音設定進入視頻后自動播放,播放完后自動循環,且限定為15s,用戶有一種尚未盡興就截然而止的感覺,忍不住多看幾遍。
6.2 不足之處
內容的重復率較高:抖音采用的推薦算法會根據用戶的興趣來推薦,長此以來推薦內容越來越同質化。
無法解綁手機號且無法注銷已有的抖音賬號:這讓擁有多個賬戶的用戶無法將其合并為一個,影響用戶體驗。
不感興趣設置后無法撤回:用戶將該類視頻設置為不感興趣后,無法再次將其從不感興趣名單中撤銷。
6.3 發展趨勢分析
隨著抖音拍攝視頻的成本越來越高,被微博封殺,慢慢的從潮酷屬性向大眾化轉變。
筆者認為:抖音將開始加大社區屬性的發展,并隨著國際用戶的增加,開始慢慢發展國際路線。
希望抖音能走出自己的路。